|
FEDEM Solver
R8.0
Source code of the dynamics solver
|
Module with data types representing point mass objects. More...
Data Types | |
| type | masstype |
| Data type representing a point mass object. More... | |
| interface | writeobject |
| Standard routine for writing an object to file. More... | |
Functions/Subroutines | |
| subroutine | initiatemasses (infp, masses, triads, engines, err) |
| Initializes the mass objects with data from the solver input file. More... | |
| subroutine, private | writemasstype (mass, io, complexity) |
| Standard routine for writing an object to file. More... | |
| subroutine | nullifymass (mass) |
| Initializes a point mass object. More... | |
| subroutine | deallocatemasses (masses) |
| Deallocates the point mass objects. More... | |
Module with data types representing point mass objects.
The module also contains subroutines for accessing the mass data.
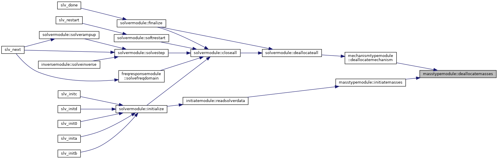
| subroutine masstypemodule::deallocatemasses | ( | type(masstype), dimension(:), pointer | masses | ) |
Deallocates the point mass objects.
| masses | The masstypemodule::masstype objects to deallocate |

| subroutine masstypemodule::initiatemasses | ( | integer, intent(in) | infp, |
| type(masstype), dimension(:), pointer | masses, | ||
| type(triadtype), dimension(:), intent(in) | triads, | ||
| type(enginetype), dimension(:), intent(in) | engines, | ||
| integer, intent(out) | err | ||
| ) |
Initializes the mass objects with data from the solver input file.
| [in] | infp | File unit number for the solver input file |
| [out] | masses | Array of all point mass objects in the model |
| [in] | triads | Array of all triads in the model |
| [in] | engines | Array of all engines in the model |
| [out] | err | Error flag |


| subroutine masstypemodule::nullifymass | ( | type(masstype), intent(out) | mass | ) |
Initializes a point mass object.
| mass | The masstypemodule::masstype object to initialize |

|
private |
Standard routine for writing an object to file.
| [in] | mass | The masstypemodule::masstype object to write |
| [in] | io | File unit number to write to |
| [in] | complexity | If present, the value indicates the amount of print |